2024年度の診療報酬改定を機に、医療法や健康保険法等により、病院内に掲示している書面等を病院ホームページへ掲載することが義務付けられました。
奥尻町国民健康保険病院では、院内に掲示されている実際の掲示物をそのまま公開いたします。画像をクリックすると、大きな画面でお読みいただけます。
なお、掲示物は事前の予告なく更新いたします。あらかじめご了承願います。

届出等による医療について
「個別の診療報酬の算定項目の分かる明細書」の発行について
保険外負担一覧表(奥尻町条例)
看護職員の配置について(一般)
看護職員の配置について(療養)
食事療養について
医師の負担の軽減に対する体制の状況
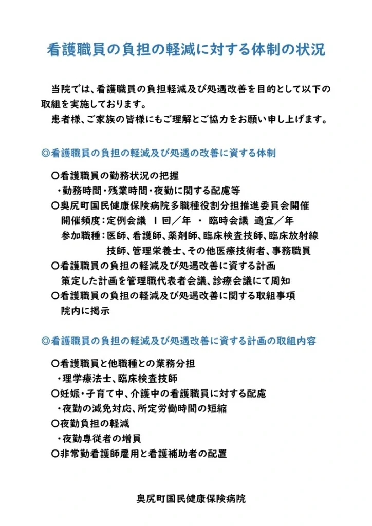
看護職員の負担の軽減に対する体制の状況
医療相談・苦情解決窓口の設置について
研修医の受け入れについて
「コンビニ受診」について
面会時のマスク着用のお願い
後発医薬品(ジェネリック医薬品)の使用について
かかりつけ医機能について(奥尻)
かかりつけ医機能について(青苗)